+7 (7172) 69 59 22

Эффективное обратное проектирование с VXmodel

Эффективное обратное проектирование с VXmodel

VXmodel — это программное решение от компании Creaform, созданное для реверс-инжиниринга деталей на основе данных 3D‑сканирования. VXmodel является одним из модулей VXelements и совместим со всеми 3D‑решениями Creaform.

Завершив процесс 3D‑сканирования, вы сможете сразу же приступить к проектированию. Данные для создания полигональной модели могут быть получены при помощи любого 3D‑сканера, так как VXmodel поддерживает самые популярные форматы файлов .stl и .obj.

С помощью VXmodel можно быстро выполнить все этапы, необходимые для создания твердотельной модели: выровнять модель в системе координат, извлечь примитивы, строить поверхности и т.д.

Инструменты ПО VXmodel:

  1. Очистка сетки
  2. Совмещение с началом системы координат
  3. Совмещение с элементами
  4. Заполнение отверстий
  5. Редактирование границ
  6. Объединение
  7. Сглаживание
  8. Добавление элементов
  9. Поперечные сечения
  10. Единый участок
  11. Ручное формирование поверхности
  12. Автоматическое формирование поверхности
  13. Прямая передача в САПР

Реверс-инжиниринг в VXmodel поэтапно

1. Очистка и редактирование полигональной сетки

Вы можете очистить и отредактировать полигональную сетку, чтобы упростить дальнейшие этапы работы. Например, выровнять поверхность, избавиться от шумов, залить отверстия с помощью встроенных полуавтоматических инструментов.

Исправление отверстия
Исправление отверстия
Исправление неровности сетки
Исправление неровности сетки

2. Выравнивание модели в системе координат

В VXmodel есть несколько вариантов выравнивания модели: ручное относительно имеющейся системы координат, по точкам и по элементам (плоскости, векторы, точка).

Этап выравнивания очень важен: при правильном расположении системы координат последующее проектирование сильно упрощается.

VXmodel
Ручное выравнивание системы координат
Ручное выравнивание системы координат

3. Извлечение примитивов

Извлечение происходит автоматически, через выбор нужной поверхности на скане. ПО проводит анализ поверхности, после этого можно вручную задать ограничения (направление оси, линейный, диаметральный и угловой размер).

Цветовая карта отображает отклонения построенной модели от изначального скана в режиме реального времени, максимальное и минимальное значение которых определяется автоматически, допуск можно задать самому.

Построение цилиндра
Построение цилиндра

4. Построение эскизов сечений

С помощью программы VXmodel вы сможете извлечь контур полигональной модели в указанной плоскости или автоматически извлечь несколько эскизов в параллельных плоскостях с заданным интервалом и сохранить эти эскизы в форматах .dxf, .iges и других для последующего редактирования в системе для автоматизированного проектирования (САПР).

Построение эскиза
Построение эскиза

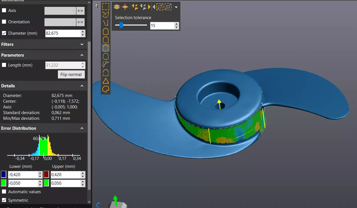
5. Построение криволинейной поверхности

VXmodel позволяет строить NURBS-поверхности по указанным поверхностям скана. Этот инструмент позволяет построить криволинейные поверхности, т.е. все элементы 3D‑скана, не являющиеся примитивными геометрическими объектами.

Способы построения данной поверхности:

  • Автоматический
  • Ручной
  • Извлечение отдельного элемента
Построение поверхности лопатки
Построение поверхности лопатки
Построение поверхности лопатки

6. Экспорт объектов

Готовые элементы модели переносятся в систему автоматизированного проектирования, чтобы вы могли создать полноценную твердотельную модель. VXmodel интегрирована с такими популярными программами, как SolidWorks, Inventor, NX, Creo, Catia и др. При экспорте передаются все геометрические примитивы, эскизы и поверхности.

Пример внедрения: обратное проектирование оснастки в VXmodel

Что было необходимо:

цифровая модель эталонной модельной оснастки для производства идентичной детали на станке с ЧПУ.

Что было сделано:

  1. Проведено 3D‑сканирование оснастки с помощью портативного лазерного сканера Creaform HandySCAN BLACK
  2. По полученному 3D‑скану было выполнено автоматическое создание поверхности
  3. Определено межосевое расстояние между направляющими отверстиями и пинами в ПО Creaform VXmodel
Модель оснастки Модель оснастки

Ключевые преимущества Creaform VXmodel

VXmodel делает процесс обратного проектирования доступным для широкого круга пользователей — от начинающих специалистов до опытных инженеров. Оно существенно упрощает и ускоряет работу по обработке данных 3D‑сканирования, открывая новые возможности для создания точных и готовых к использованию моделей.

Почему VXmodel?

  1. Программа предлагает широкий набор инструментов для выделения поверхности, в том числе интеллектуальный выбор поверхностей, который позволяет выделить объект, учитывая изменение кривизны поверхности
  2. Модуль позволяет совмещать отдельные данные 3D‑сканирования и объединять их в единую полигональную модель
  3. Множество инструментов для редактирования и «лечения» полигональной модели

Хотите протестировать ПО VXmodel и оценить, как оно справится с вашей задачей? Оставьте заявку на демоверсию программного продукта, ответив на несколько вопросов.

010000, Казахстан, Область, Астана, К. Мухамедханова, 8
Телефон: +7 (7172) 69 59 22
Почта: sales@kerwanltd.com